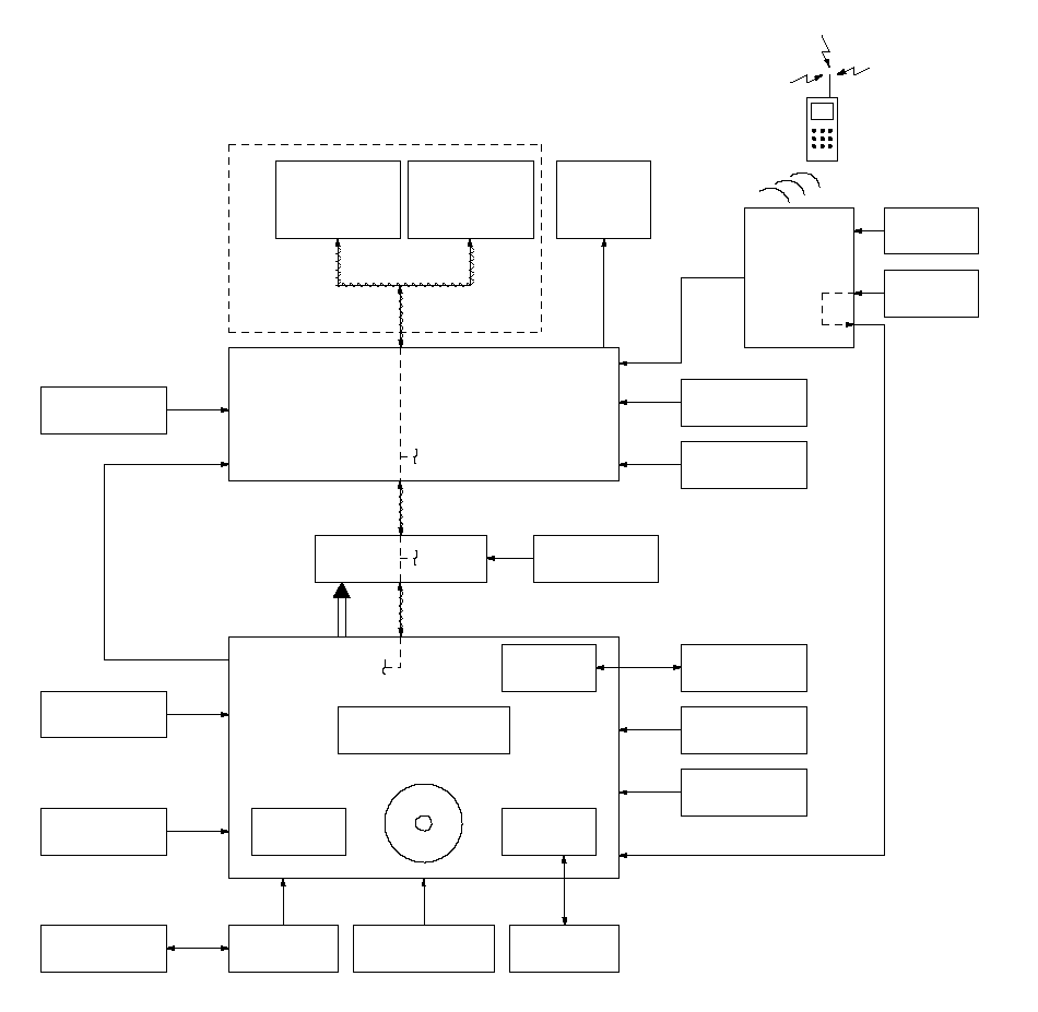
Конфигурация шины GA-Net
(MP3 player, Cassette и.т.д)
дисплей
навигацией
НАВИГАЦИЕЙ
УСТРОЙСТВО
GPS
КЛИМАТ-
КОНТРОЛЯ
УГЛОВОЙ
СКОРОСТИ
СКОРОСТИ
АВТОМОБИЛЯ)
ДНЕВНОЙ/НОЧНОЙ
РЕЖИМ
(GA−NET)
(GA−NET)
ДИНАМИКИ
(ВЫХОДНОЙ
ГОЛОСОВОЙ
СИГНАЛ
СИСТЕМЫ
НАВИГАЦИИ)
ПОДСВЕТКИ
(панель приборов)
НАВИГАЦИИ TALK/
BACK
СИГНАЛ
(RGB)
ДИСПЛЕЙ
ДЛЯ КНОПОК
ПЕРЕКЛЮЧЕНИЯ
ДИСТАНЦИОННОГО
УПРАВЛЕНИЯ АУДИОСИСТЕМОЙ
ДОПОЛНИТЕЛЬНОГО
ДИСПЛЕЯ AUDIO−HVAC
(AM/FM)
(AUDIO и GA−NET BUS)
(кассетный
проигрыватель,
MP3 проигрыватель)
(кассетный
проигрыватель,
MP3 проигрыватель)
RDS−TMC
КЛИМАТ
BUS
HFT/NAVI
TALK/BACK
VOICE
&MUTE
СИСТЕМЫ HFT
(РУЧКА И КНОПКИ)
|
Наименование
|
Значение
|
|---|---|
|
AM (Амплитудная модуляция)
|
Тип передачи, применяемый в стандартном диапазоне радиовещания от 530 до 1710 кГц.
|
|
Усилитель
|
Устройство, повышающее уровень сигнала посредством повышения силы тока или напряжения.
|
|
Антенна
|
Устройство для передачи и приема электромагнитных сигналов по воздуху.
|
|
Баланс
|
Управление относительным уровнем громкости левого и правого каналов.
|
|
Диапазон
|
Ряд частот в двух определенных пределах. Частоты назначаются Федеральной комиссией связи для определенных целей.
|
|
Нижние частоты
|
Регулировка низкочастотных звуков не выше 160 Гц.
|
|
Байт
|
Единица информации для определения размера файлов и памяти компьютера. CD-диск содержит примерно 700 миллионов байтов.
|
|
Кассета
|
Контейнер с магнитной аудио- или видеопленкой, содержащейся на двух катушках. Клиенты могут вставлять его для записи или воспроизведения.
|
|
CD (Компакт-диск)
|
4,5-дюймовый пластиковый диск для хранения цифровых аудиозаписей, проигрываемых при помощи оптического лазерного проигрывателя. Никогда не используйте диски с бумажной наклейкой. В нагретом автомобиле такие наклейки могут сморщиться и заклинить проигрыватель.
|
|
Устройство смены CD-дисков
|
CD-проигрыватель может хранить и проигрывать более одного CD-диска. Доступны два типа. Одни устройства смены загружают CD-диски по одному, а другие принимают магазин с несколькими дисками внутри.
|
|
Проигрыватель CD-дисков
|
Устройство для проигрывания и записи CD-дисков при помощи оптического лазерного звукоснимателя. Для сигнала проигрывателя компакт-дисков обычно нужно усиление.
|
|
Искажение
|
Неточное воспроизведение аудиосигнала может быть вызвано проигрыванием музыки на уровне, для работе на котором аудиосистема не предназначена.
|
|
Dolby (шумопонижение)
|
Система обработки, разработанная Dolby Laboratories, которая уменьшает фоновый шум на носителе. Результатом является более чистое воспроизведение звука аудиосистемой.
|
|
DVD (Цифровой универсальный диск )
|
4,5-дюймовый пластиковый диск с форматом, схожим с форматом CD, используется для хранения фильмов с характерными чертами цифрового видео. Формат DVD-A - это формат DVD для аудиосистем DVD. В некоторых автомобилях возможно воспроизведение форматов DVD и DVD-A.
|
|
Рычаг уравнителя
|
Устройство для изменения относительной амплитуды отдельных полос частот под личный вкус слушателя.
|
|
Звукомикшер
|
Управление относительным уровнем громкости передних и задних динамиков в системах с четырьмя динамиками.
|
|
Формат
|
Для приготовления PC-карты для приема файлов. Данная функция проводится на компьютере. Всегда выбирайте формат FAT или FAT32 - формат NTSF не поддерживается системой. Выбирайте стандартные секторы для выбранного метода форматирования.
|
|
FM (Частотная модуляция)
|
Форма модуляции, применяемая для передачи радио- и телевизионных сигналов в большинстве стран мира. Менее подвержена помехам, чем АМ. Диапазон вещания FM едва покрывает от 87 до 108 МГц.
|
|
Гб (Гигабайт)
|
Единица информации или памяти диска, равная миллиарду байтов (1000 миллионов байтов).
|
|
Наименование
|
Значение
|
|---|---|
|
Герц (Гц)
|
Единица частоты, равная одному колебанию в секунду. Один килогерц (кГц) равняется 1?000 Гц. Один мегагерц (кГц) равняется 1 миллиону Гц.
|
|
Интегрированный усилитель
|
Компонент, объединяющий предварительный и оконечный усилитель в единый блок. Приемник сочетает в себе интегрированный усилитель и тюнер в блок сигналов.
|
|
Футляр
|
Корпус из жесткого пластика, в котором содержится СD или DVD. Всегда используйте футляр для защиты CD и DVD от царапин.
|
|
LCD (Жидкокристаллический дисплей)
|
Тип цифрового дисплея из материала, способного изменять коэффициент отражения и пропускания под воздействием электрического поля.
|
|
Память
|
Электронные схемы или устройства, сохраняющие информацию в электрической или магнитной форме, такие как предварительные установки радио AM/FM.
|
|
Мегабайт (М байт)
|
Один миллион байтов. Пишется - 1Mb. Мегабайты используются в качестве единицы измерения объема цифровой информации. Например, на CD-диске содержится 650 Mb.
|
|
Mic
|
Аббревиатура слова "микрофон". У моделей с навигацией микрофон принимает навигационные голосовые команды для управления аудиофункций и функций навигации.
|
|
Музыкальные файлы формата MP3
|
MP3 является форматом кодирования звука. MP3 является популярным форматом сжатия звука для Интернета и компьютеров. Компакт-диски и PC-карты с данными файлами можно воспроизводить на некоторых аудиосистемах автомобилей.
|
|
Выключение
|
Когда система навигации дает инструкции, передние динамики приглушаются (не проигрывают музыку). При использовании голосовой системы управления все динамики приглушаются.
|
|
Шум
|
Нежелательные посторонние звуки как жужжание, шипение, щелканье и т.д.
|
|
PC-карта
|
Разъем для воспроизведения музыкальных файлов в формате MP3 и WMA. PC-карта обычно является комбинацией небольших флэш-карт в адаптере PCMCIA, который вставляется в разъем. Карты с форматами ATA, SD и компактные типы флэш-карт были протестированы до объема 1 GB.
|
|
PCMCIA
|
Компьютерный стандарт для разъема PC-карт. Другой термин для разъема PC-карт.
|
|
Процессор
|
Компонент аудиоустройства, которое выполняет задания/вычисления. В аудиоустройстве процессор контролирует функцию приглушения, позволяющую системе навигации произносить голосовые команды, раскодировку/проигрывание звуковых файлов и т.д.
|
|
Радиоприемник
|
Главное устройство, включающее блок настройки, предварительный и часто оконечный усилитель.
|
|
Выключатель управления аудиосистемы
|
Переключатели на рулевом колесе для управления аудиосистемой.
|
|
Экраны SCF (коррекция холодного запуска)
|
Эти экраны отображаются, если для системы требуется инициализация GPS. В этом случае автомобиль необходимо переместить на открытое пространство на расстоянии от зданий/линий электропередач.
|
|
Стерео
|
Запись как минимум двух каналов, при которой можно слышать звук с левой или правой стороны.
|
|
Карта памяти формата SD (Secure Digital)
|
Компактный тип карт памяти с быстрой передачей данных и встроенными функциями безопасности. Для SD-карты предусмотрен небольшой переключатель защиты от записи на боковой стороне.
|
|
Экран
|
Металлическая фольга или экранированный провод, окружающий проводники, предназначенны для предотвращения электростатических или электромагнитных помех (шумов) от внешних источников, таких, как жужжание или хлопки в динамиках.
|
|
Динамик (Высокочастотный динамик)
|
Устройство, преобразующее электрическую энергию в акустическую (звуки).
|
|
Регулировка громкости в зависимости от скорости движения (SVC)
|
SVC увеличивает громкость звука для компенсации увеличивающегося внешнего шума при движении автомобиля на автострадах.
|
|
Сабвуфер
|
Громкоговоритель для воспроизведения самых низких аудиочастот, приблизительно от 25 Гцдо 125 Гц.
|
|
Наименование
|
Значение
|
|---|---|
|
Дорожка
|
Запись звуков на CD, кассету или PC-карту.
|
|
Верхние частоты
|
Регулировка высокочастотного звука в диапазоне приблизительно 2,5-20 КГц.
|
|
Блок настройки
|
Компонент (или часть компонента), принимающий радиосигналы и выбирающий радиостанции.
|
|
Высокочастотный динамик
|
Динамик, предназначенный для воспроизведения только высоких частот.
|
|
Звуковая катушка
|
Провод, обернутый спиралью вокруг трубки и присоединенный к диффузору или диафрагме. При возникновении аудиосигнала катушка намагничивается и взаимодействует с постоянным магнитом, что приводит к вибрации диффузора или диафрагмы. Данная вибрация воспринимается как звук.
|
|
Регулятор громкости
|
Позволяет регулировать громкость музыки.
|


