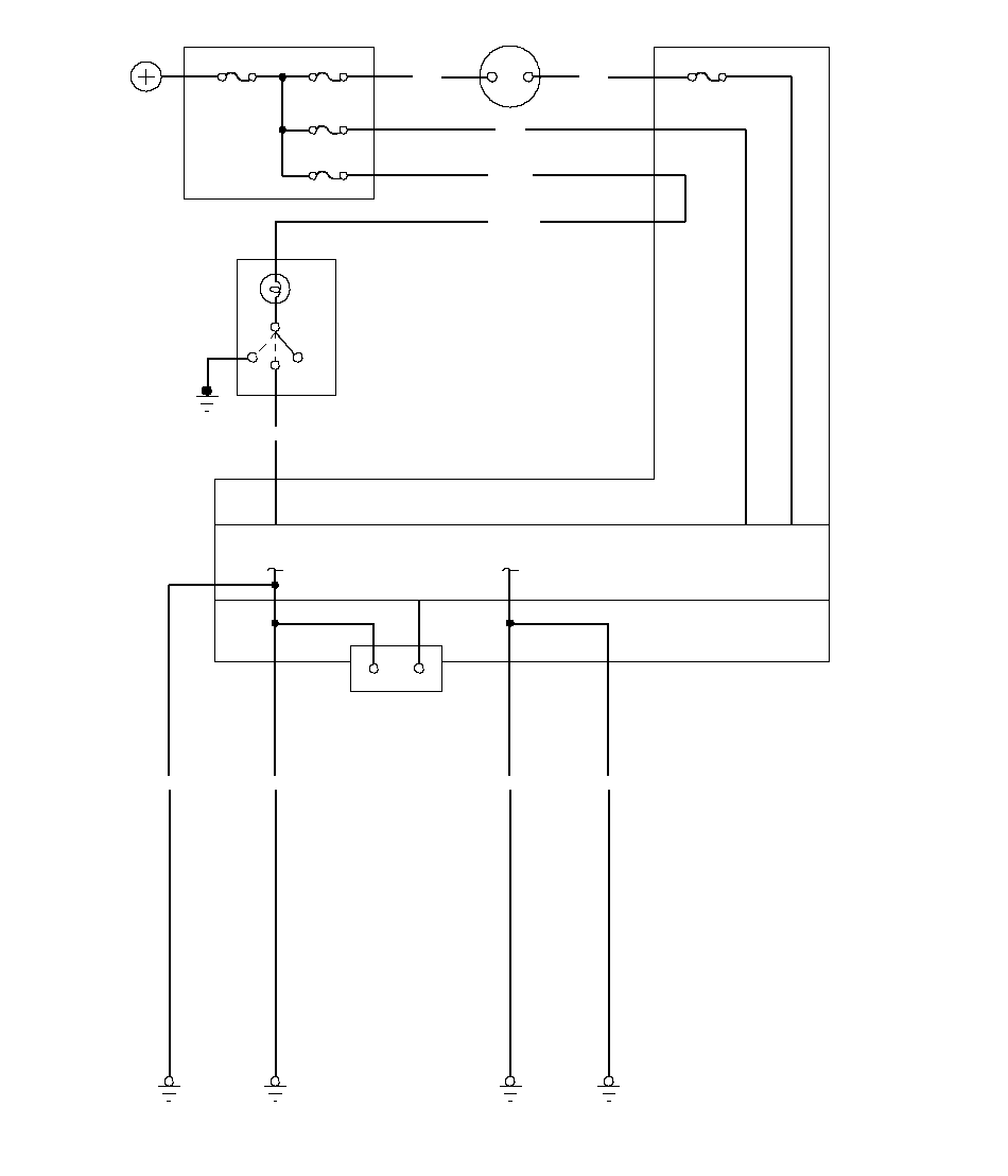
Электрическая схема цепи MICU
Применимость для следующих годов выпуска и кузовов: 2007, FN1, FN2
БАТАРЕЯ
ПРОВЕРКИ
СИСТЕМЫ
MICU
ПЛАФОН


