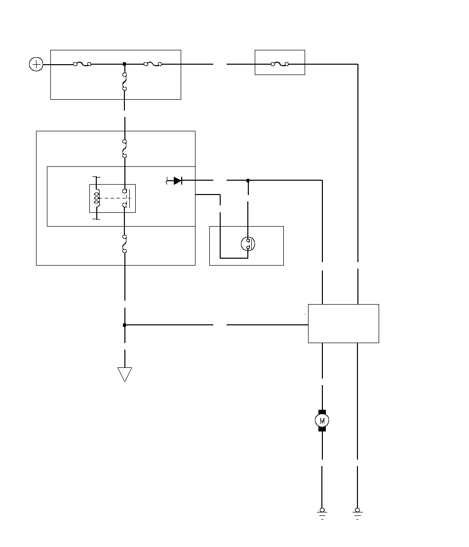
Схема электрической цепи омывателя фар
Применимость для следующих годов выпуска и кузовов: 2007, FN1, FN2, FN3
ПОД ПАНЕЛЬЮ ПРИБОРОВ
БАТАРЕЯ
ОМЫВАТЕЛЕМ ФАР
ФАРА
(БЛИЖНИЙ СВЕТ)
ОМЫВАТЕЛЯ
ОМЫВАТЕЛЯ ВЕТРОВОГО СТЕКЛА
ОМЫВАТЕЛЯ
ФАР


